Login Sinjab

Pimpinan Daerah

Aplikasi Sinjab Adalah proses, metode dan teknik untuk mendapatkan data jabatan yg diolah menjadi informasi jabatan guna penyusunan kebijakan, program kebijakan, program pembianaan/penataan lembaga, ketatalaksanaan dan kepegawaian, perencanaan kebutuhan diklat serta umpan balik bagi organisasi.

JALUR SISTEM ANALISIS JABATAN & ANALISIS BEBAN KERJA

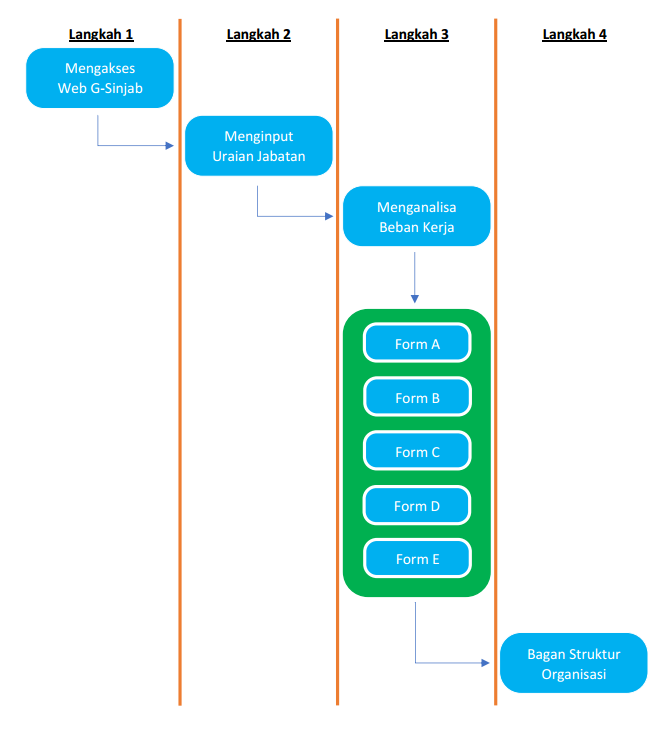
  • Langkah 1 : Mengakses web g-SINJAB Menggunakan browser (Firefox, Chrome, Opera, dsb.).
  • Langkah 2 : Login g-SINJAB menggunakan username dan password masing-masing.
  • Langkah 3 : Input Data Informasi Jabatan (Uraian, Syarat, dsb.) pada Form Analisis Jabatan.
  • Langkah 4 : Input Data Analisa Beban Kerja pada Form Analisis Beban Kerja.
  • Langkah 5 : Input Data Bezetting Pegawai (Pemangku Jabatan) pada Form Bezetting pegawai.

wordpress-image

latest news